场景一:不能在首页评论,不能修改编辑帖子
场景二:大佬说本来想给我转U,但没弄懂二次验证,转不了
场景三:貌似有条件购买邀请码时,也需要开通二次验证才能购买
这是目前遇到的二次验证没开通的限制,是否还有其他,坛友评论区补充。
二次验证的个人理解:
二次验证就是通过一个app或者小程序,设置弄好后,它会生成一组随机数字;
这组数字30秒一换,当退出或者在其他设备重新登录论坛的时候,
除了需要输入我们的用户名与密码之外,还需要打开app看我们这会的随机数字是多少,
输入这个随机数字密码。
类似我们的手机验证码短信,只不过这验证码的生成已经被我们绑定在我们前面弄好的app里面了,
而且它30秒一变,从而加强我们的密码保护。
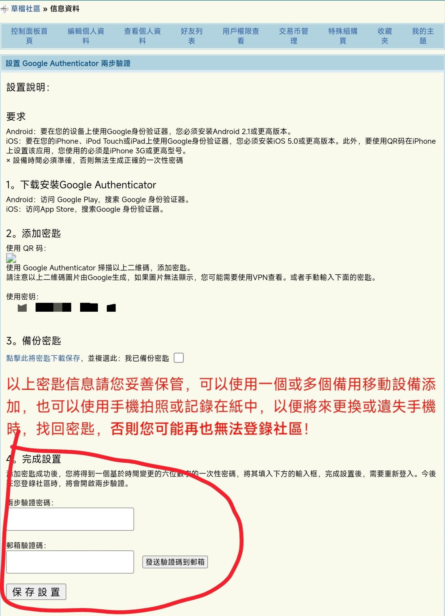
二次验证码的设置流程:

第一,如图所示,我们在主页点击“资料”进入设置页面,在左下角有开启二次验证的选项,我已经设置好了,所以是这样的显示。设置好后以后怕麻烦暂时不想用也能按停用。

第二,进入设置页面后就会看到上图这个页面,要给提示指导你逐步操作,
首先就是要下载谷歌的身份验证器的app,为了大家方便,给大家下载好放链接了(安卓的),大家在文章最后直接下载链接安装就好。

安装好身份验证器后进入的页面如下图所示,输入你的论坛用户名,还有复制上图红笔圈起来的秘钥填在这里。

弄好后就会进入下图这个页面,最上面是你的随机密码,30秒一换。
密码下面马赛克的是你的论坛用户名,
右边是时间倒计时圈圈,
下方是你另外建立新的其他二次验证选项

这里提醒一下,前面画红圈圈的秘钥需要保留好,假如身份验证器误删或者原设备没在身边,
在其他设备安装新的身份验证app时,需要这个原本的秘钥重新构建链接。
除非是你弄好二次验证后,又停用它了,那原本的秘钥就没用了,需要重新按新的秘钥去构建链接。
最后一步,就是随机密码需要得到邮箱的绑定,如下图所示,提醒下,先点击发送邮件,把这一栏填好后,再去填随机密码,因为随机密码的时效只有30秒就更新。邮件有时可能会被邮箱弄到垃圾邮件,没收到的话那边可以看看。弄好后点击保存设置完工。

最后提醒一下,身份验证器不单单谷歌有,像微软也有,或者微信支付宝的小程序也有,那个更方便。
不过也有些坛友说小程序的怕下架丢失,自己没试过不清楚,大家根据自己情况选择。
有一点就是貌似谷歌的这个需要梯子,有稳定梯子的坛友可以直接下载我的app链接就好。
我也没事过不架梯子能不能用谷歌的身份验证,留给大家去尝试吧,大概就是这样了。
不详细地方的欢迎大佬评论指点。望版主助力奖励帮忙加快上岸脚步
谷歌身份验证器下载链接:ed2k://|file|Google身份验证器 Google Authenticator下载.apk|6162718|1375224DA3D1F3C0CF55569F9F0F3D27|/
此贴由daxiami2025重新编辑:2025-12-23 08:53